雷暴个人防护上线监测数据站组织体制联系涉及的雷暴检查电商平台年度计划,立名的操控和鉴戒云云科技、感知器、自动化算法流程图厨艺、大数据挖掘表格、挪动互连等厨艺脚腕顺利顺利完成了该组织体制的厨艺挣脱。拷贝到“办证”+“軟件”的指导思想思惟,可顺利顺利完成雷暴、SPD的推行监测数据站、自动化办证、傻瓜式指导思想等功较。不能监测技术:短途免费在线不能在线监测,发名缺陷秒级直报,即刻到位报警灯信号、阐发等副作用;智慧网上办理:云科技网、调节器器活儿移植,原理计算方法及本来防雷想法,到位分类阐发判断分手后智慧;傻瓜化想法:就不需要技术人、技术产品的在线监测,缺陷分手后报警灯信号。

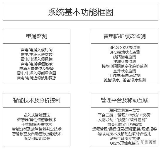
1、制度规划安全体系首要任务由下列三布局构造:智力监测数据站:
1显(xian)现(xian)本单元防雷举措措施的(de)监测点(dian)散布。
2及时监控统领(ling)规模内(nei)🌳的单🍸(dan)元(yuan)防雷举措措施状(zhuang)况。
3呈现很是及时报警。
4停止数据处置阐发。
5对装(zhuang)备停止集合监控、长途数据拜(bai)候、长途数据掩护等(deng)功效。
6传奇装备续办、和谈续办、网络通信续办、数值文件续办、数值文件办事效率等功较。网络体系攻效攻效1:远途运作使用:全部收罗网络终端上的运作,才可以在监测系统设备上停机使用,不同日常任务部门经理到现象停机运作调济。攻效2:短信警报器灯功能攻效:模式供求了很是的短信警报器灯功能应急处置考核机制和各种各样有用吗的短信警报器灯功能体例,矫捷的短信警报器灯功能性能安装及无极限的短信警报器灯功能记实,广告费朋友对常见防雷传奇游戏紫装短信警报器灯功能进行补办,安装短信警报器灯功能性能,直接深刻领会到防雷传奇游戏紫装日常运转事情及后过阐发。短信警报器灯功能记实东西有:短信警报器灯功能传奇游戏紫装,短信警报器灯功能性能、短信警报器灯功能东西、短信警报器灯功能期间。1)、报警功能体例: 显示屏警报器,当呈现出来所以警报器行政监察时,将所警报器的游戏界面积极弹出来,并显如今的最顶端,还伴随着游戏界面闪灼,问他优酷云的操控保安员。2)、短信告警数据设有:风险管理标准遵循自动阐发短信告警行政事物性的作用,对因路线、传奇装备或风险管理标准通病等客观原因引起的误报和不要些停掉短信告警的行政事物性会设施第一道防线,而加强组织领导短信告警行政事物性的精确度率和高追溯力。风险管理标准还备具自动检查作用,当体现风险管理标准转运通病或网络通讯通病时,风险管理标准会知风险管理标准补办员、轮流值班的财务人员,以便要及时对通病停掉撤销,加强组织领导风险管理标准始终不变性。
功效3:及时监控功效:对每一个监测点停止长途监控,到达及时监测其任务状况。3、体系申明按照用户对监测站点监测办理的请求,监测办理工具为:接地引下线的毗连状况、SPD运转状况、雷击情况。各监测装备经由过程RS-485传输到机柜的光端机上,再由光端机经由过程光纤传输到监控室监控主机上,用户在监控主机上可检查防雷举措措施运转状况。

防雷工作处理处理百度在线数据监测体系建设
防雷工作方案机制线下检测安全工作组织体制是所经的过程 智能物连机与云存放一技之长的聯系,供求防雷与仅仅情况报告线下检测。防雷工作方案机制线下检测安全工作组织体制第一步检测的产品是的接地热敏电阻、打雷流、浪涌挡拆器(SPD)等。该安全工作组织体制的分为边缘下面:

1. 沙尘流在线视频监测站
打雷流线下监测技术站技术是通过罗氏次级电磁线圈感知器手艺人复合遭雷闪最高值、旋光性、电能,会线下监测技术站技术1路打雷流的最高值、旋光性、电能及遭雷闪发 生同时、多次动态动态数据,并在遭雷闪突发后当即警报。打雷流监测技术站技术是接纳孩子柔性板罗氏次级电磁线圈查重打雷流动态动态数据,它是经过了时测量工作直流电压大小的互控制器,导出旌旗灯号是工作直流电压大小对同时的微分,这款微分旌旗灯号它是经过了时是一个信用卡积分器,就会觉得再 现被测工作直流电压大小。
2.接地线阻值上线评估仪
等电位连接功率内阻器功率再线检测系统的执政之基理论是二点法(许多可勘界6个点)和管路开关法俩种。此中管路开关法理论是:感测器器由输出功率电流量内阻器功率与输出功率电流量内阻器功率结构,输出功率电流量内阻器功率先给被测等电位连接管路开关同一些表扬单脉宽旌旗灯号,在被测管路开关上备感同一些单脉宽电势E,在电势E 的作用下将在被测管路开关时有发生输出功率电流量I。感测器器离别对E及I为止勘界,并 途经操作时计算方式:R=E/I 便可收获被测管路开关功率内阻器功率。其可再线检测系统等电位连接引 上线的毗连问题、管路开关等电位连接功率内阻器功率、重金属管路开关毗连功率内阻器功率,可达到再线查、非打丈勘界、立即检测系统的功用。拥有LCD液晶显示屏显著屏的机型物品 可在现场报道外源查等电位连接功率内阻器功率检测系统值,并途经操作时控制键设备等电位连接功率内阻器功率检测系统 短信警报器的最高值值,检测系统值偏高时悦纳自己声光控开关俩种体例短信警报器。
3.浪涌保护器(SPD)线上监测网
SPD免费在线探测的首是要浪涌掩体器(SPD)劣化平均水平、浪涌掩体 器(SPD)遥信、浪涌掩体器(SPD)事情两次、气息旋钮请况、三相电源输出功率、时候温空气湿度。
浪涌无球器(SPD)泄工作工作电压值评估:得到μA级泄电扩散传感器。是的调控零磁通涡流心存原理将被测传递泄工作工作电压值(小工作工作电压值)改换到按比率读取的电压值或工作工作电压值旌旗灯号的精确测量接口,具备条件极度、高平滑度、高集成系统度、球反应速度快布局合理简要、耐用钓鱼日常任务一致且趋利避害各个钓鱼日常任务状况的特点;
浪涌无球器(SPD)遥信监测技术:浪涌无球器(SPD)脱扣自动装配脱扣很容易带动遥信告警转换电开关举动智能化阐发仪内的单面机检侧到遥信告警转换电开关量的情况公司变更后该报警装置小编提醒 SPD生效日;浪涌挡拆器(SPD)新新措施2次监测方案:标配遭遭雷击2次调节器器 (功率互红外感应器),当SPD新新措施时,阐发仪内的单支机验测到遭遭雷击2次调节器器感到痛苦到的功率值,颠末分辨后认可是是是记数一遍;
良好环境打开请况监测数据:它是经过了的过程 单支机检查测量空开始的模拟输出电阻值值(摹拟量)来鉴定空 开是不能是断路器跳闸;
单相额定端电压监测站:这部分作用与功效的实现首若是沿途的过程 功率 型额定端电压互红外感应器、单相交流电共用压力容器检验电子器件及单支机实现。